2025年11月4日,伟德国际victor19462023级硕士研究生滑家玲和陈烩铃(共同第一作者),汪芳教授和沈新春教授(共同通讯作者)在国际TOP期刊Journal of Agricultural and Food Chemistry(Q1,IF: 5.7)发表题为“Wheat germ active peptide RPPSFF alleviates age-related osteoporosis through YY1/AMPK/SIRT1 pathway”的研究性论文。
小麦胚芽活性肽是一类来源于麦胚蛋白的功能性成分,近年来因其显著的抗氧化与免疫调节作用而受到广泛关注。然而,其在缓解骨质疏松方面的潜在作用及分子机制尚不清晰。本研究所关注的活性肽RPPSFF(以下简称RPP)是从小麦胚芽蛋白酶解产物中分离得到的一种高活性六肽。在前期工作中,团队通过体外研究发现,RPP能够促进衰老成骨细胞(MC3T3-E1)的增殖,减轻氧化损伤与炎症反应,提示其可能在骨代谢调控中发挥积极作用,但针对其在体内的抗骨质疏松功效及分子机制仍缺乏系统性解析。
骨稳态依赖于成骨与骨吸收之间的动态平衡,而衰老会通过氧化应激增加、DNA损伤累积及细胞衰老相关分泌表型(SASP)因子的异常释放,导致成骨受阻、破骨活性增强,从而引发骨量持续下降。在这一过程中,如何通过营养干预安全有效地改善骨微结构,并延缓骨代谢失衡,是功能食品研究的重要课题。基于前期发现,本研究在D-半乳糖(D-gal)诱导的衰老小鼠模型及衰老成骨细胞模型中,系统评价了RPP对成骨生成和骨吸收的双向调控作用,并分析其对全身抗氧化能力与骨微结构的改善效果。
在机制探索方面,研究采用siRNA基因沉默、蛋白质拉下分析及分子对接等方法,揭示了RPP可直接结合转录因子YY1,并激活AMPK/SIRT1信号通路,从而减轻氧化应激、改善骨代谢。上述结果不仅从分子水平明确了RPP的作用靶点及信号路径,也为发展基于小麦胚芽活性肽的抗衰老骨质疏松营养干预策略提供了理论基础。

研究亮点:
1. 构建多模型验证体系
同时采用D-半乳糖(D-gal)诱导的衰老小鼠模型 和 衰老成骨细胞(MC3T3-E1)模型,综合评估RPP对骨代谢失衡的干预作用。
2. 系统评价骨生成与骨吸收双向调控能力
发现RPP显著促进成骨分化与矿化,抑制破骨细胞活性,并改善骨微结构与骨密度。
3. 靶点与通路解析
通过siRNA沉默、蛋白质拉下和分子对接等技术,揭示RPP可直接结合转录因子YY1,并激活AMPK/SIRT1信号通路,从而调节骨稳态。
研究结论:
本研究证实,来源于小麦胚芽的活性肽RPP在衰老相关骨质疏松中具有显著的骨保护作用。RPP能够双向调控骨代谢:一方面促进成骨细胞的分化与矿化,另一方面抑制破骨细胞的过度活化;同时,通过增强系统性抗氧化能力、抑制炎症反应,维持衰老状态下骨微结构的完整性。分子机制研究表明RPP可直接靶向转录因子YY1,激活AMPK/SIRT1信号通路,从而改善骨稳态并延缓骨量丢失。该研究为开发基于小麦胚芽活性肽的安全、高效的营养干预策略以防治骨质疏松提供了理论依据。
图文赏析:

图1. (A) RPP的色谱图; (B) RPP在正离子模式下的质谱图

图2.RPP靶标YY1的鉴定与验证。(A)采用生物素化RPP在成骨细胞裂解液中进行蛋白质拉下,并通过考马斯亮蓝染色的SDS-PAGE凝胶进行分析;(B) RPP与潜在靶标的分子对接结果。三维交互图显示了基于分子对接模拟的RPP与部分骨相关蛋白的预测结合模式; (C)对拉下的蛋白复合物进行YY1的Western blot分析。

图3.RPP对D-半乳糖诱导的衰老MC3T3-E1细胞中YY1/AMPK/SIRT1信号通路的影响

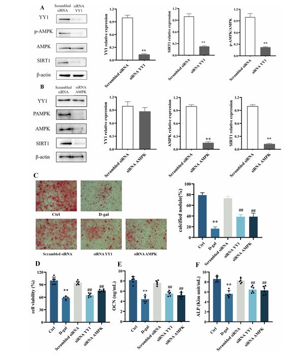
图4.RPP通过YY1/AMPK/SIRT1信号通路延缓骨质疏松的作用机制。(A) YY1沉默对AMPK和SIRT1表达的影响; (B) AMPK沉默对SIRT1和YY1表达的影响; (C)在YY1和AMPK沉默后,进行茜素红S染色及矿化基质的定量分析; (D) YY1和AMPK沉默后细胞增殖的变化; (E) YY1和AMPK沉默后OCN水平的变化; (F) YY1和AMPK沉默后ALP活性的变化。

图5.RPP对生理指标的影响。(A) SOD活性; (B) MDA水平; (C) ALP活性; (D) OCN水平; (E) TRAP活性。

图6.年龄相关骨质疏松小鼠股骨的微结构分析。(A)各组小鼠股骨远端的微CT图像; (B)股骨组织切片的苏木精-伊红(H&E)染色(100×),显示小梁结构与骨髓腔; (C)骨矿物质密度(BMD); (D)骨体积(BV); (E)骨体积分数(BV/TV); (F)小梁间距(Tb.Sp); (G)小梁数目(Tb.N); (H)小梁厚度(Tb.Th); (I)结构模型指数(SMI)。

图7.RPP处理后衰老小鼠股骨组织中YY1、AMPK(总蛋白和磷酸化形式)及SIRT1的表达水平。