我院沈新春教授课题组采用独特的二步双酶酶解筛选技术,从麦胚清蛋白中筛选出了高活性的抗氧化肽,用ESI-TOF MS/MS鉴定其结构。并以高糖诱导的血管平滑肌细胞(VSMCs)和STZ诱导的糖尿病小鼠为模型,研究该抗氧化肽的抗氧化作用及机制。相关研究结果以“Wheat germ-derived peptide ADWGGPLPH abolishes high glucose-induced oxidative stress via modulation of the PKCζ/AMPK/NOX4 pathway”为题发表在Food & Function杂志上。我院汪芳副教授为第一作者,沈新春教授为通讯作者。本研究得到国家自然科学基金、江苏省自然科学基金和江苏省高校自然科学基金的支持。

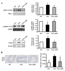
高血糖引起的葡萄糖自动氧化、蛋白质糖基化作用的增强及脂代谢异常是糖尿病患者体内自由基,特别是ROS增加的主要原因,同时也导致一些抗氧化酶的活性明显降低,从而使糖尿病患者体内处于一定程度的氧化应激状态。氧化应激不仅参与了糖尿病的发生、发展以及恶化的全部过程,而且参与了糖尿病并发症的重要病理改变——多种器官的动脉粥样硬化。天然抗氧化肽由于安全,高效等特点,可以作为抗氧化功能因子,开发成新型功能性食品。研究表明小麦胚芽蛋白酶解物具有抗氧化作用,然而,其活性抗氧化成分和体内抗氧化机理尚未完全明了。本研究采用了独特的二步双酶酶解筛选技术,从麦胚清蛋白中筛选出了高活性的抗氧化肽,用ESI-TOF MS/MS鉴定其结构。并以高糖诱导的血管平滑肌细胞(VSMCs)和STZ诱导的糖尿病小鼠为模型,研究该抗氧化肽的抗氧化作用及机制。结果显示该抗氧化肽氨基酸序列为AREGETVVPG,能通过激活PKC/AMPK信号通路抑制NOX4的表达,降低细胞内ROS生成,从而改善高糖诱导的VSMCs和糖尿病小鼠的氧化应激状态。膳食中添加抗氧化肽与现有的降糖药相结合,可以作为一种辅助治疗糖尿病血管并发症的潜在手段。



原文链接:https://doi.org/10.1039/D0FO01229G